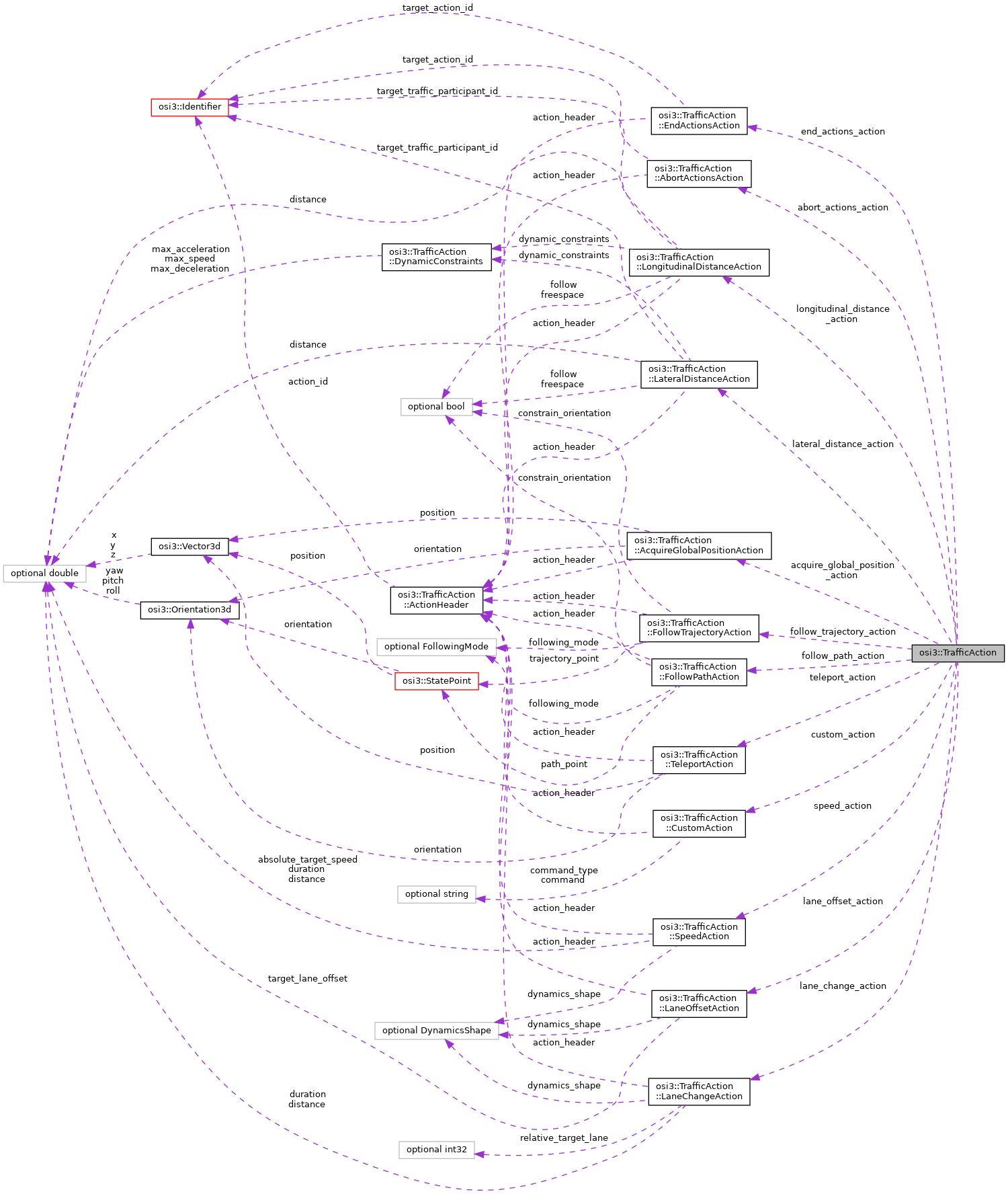
osi3::TrafficAction Struct Reference
Classes
struct | AbortActionsAction |
AbortActionsAction. More... | |
struct | AcquireGlobalPositionAction |
Acquire global position action. More... | |
struct | ActionHeader |
The action header. More... | |
struct | CustomAction |
Custom Action. More... | |
struct | DynamicConstraints |
DynamicConstraints. More... | |
struct | EndActionsAction |
End actions action. More... | |
struct | FollowPathAction |
Follow path action. More... | |
struct | FollowTrajectoryAction |
Follow trajectory action. More... | |
struct | LaneChangeAction |
Lane change action. More... | |
struct | LaneOffsetAction |
Lane Offset Action. More... | |
struct | LateralDistanceAction |
Lateral Distance Action. More... | |
struct | LongitudinalDistanceAction |
Longitudinal Distance Action. More... | |
struct | SpeedAction |
Speed action. More... | |
struct | TeleportAction |
Teleport Action. More... | |
Public Types
enum | FollowingMode { FOLLOWING_MODE_POSITION = 0, FOLLOWING_MODE_FOLLOW = 1 } |
Definition of following mode. More... | |
enum | DynamicsShape { DYNAMICS_SHAPE_UNSPECIFIED = 0, DYNAMICS_SHAPE_LINEAR = 1, DYNAMICS_SHAPE_CUBIC = 2, DYNAMICS_SHAPE_SINUSOIDAL = 3, DYNAMICS_SHAPE_STEP = 4 } |
Definition of dynamic shapes. More... | |
Public Attributes
optional FollowTrajectoryAction | follow_trajectory_action = 1 |
A FollowTrajectoryAction. More... | |
optional FollowPathAction | follow_path_action = 2 |
A FollowPathAction. More... | |
optional AcquireGlobalPositionAction | acquire_global_position_action = 3 |
An AcquireGlobalPositionAction. More... | |
optional LaneChangeAction | lane_change_action = 4 |
A LaneChangeAction. More... | |
optional SpeedAction | speed_action = 5 |
A SpeedAction. More... | |
optional AbortActionsAction | abort_actions_action = 6 |
An AbortActionsAction. More... | |
optional EndActionsAction | end_actions_action = 7 |
An EndActionsAction. More... | |
optional CustomAction | custom_action = 8 |
A CustomAction. More... | |
optional LongitudinalDistanceAction | longitudinal_distance_action = 9 |
A LongitudinalDistanceAction. More... | |
optional LaneOffsetAction | lane_offset_action = 10 |
A LaneOffsetAction. More... | |
optional LateralDistanceAction | lateral_distance_action = 11 |
A LateralDistanceAction. More... | |
optional TeleportAction | teleport_action = 12 |
A TeleportAction. More... | |
Detailed Description
Atomic traffic actions to be performed.
The transmitted commands are the atomic traffic actions described by this message.
- Note
- This message is notionally a multiple choice selection, that is, only certain combinations of atomic traffic actions shall be transmitted within certain time intervals, for example, for plausibility reasons. The restrictions regarding that are not part of this message, yet are seen as a task of the scenario description, for example, OpenSCENARIO.
-
All traffic actions are sent only once just before they are about to start. This is also true, if their execution is expected to take simulation time. To inform the traffic participant model that certain actions must or shall be terminated, there are explicit actions nested inside this message (AbortActionsAction, EndActionsAction), which hold a reference to the respective actions. Furthermore, there exists a
TrafficCommandUpdate
message for the traffic participant to report back on potentially dismissed actions.
Member Enumeration Documentation
◆ FollowingMode
Definition of following mode.
◆ DynamicsShape
Member Data Documentation
◆ follow_trajectory_action
optional FollowTrajectoryAction osi3::TrafficAction::follow_trajectory_action = 1 |
◆ follow_path_action
optional FollowPathAction osi3::TrafficAction::follow_path_action = 2 |
◆ acquire_global_position_action
optional AcquireGlobalPositionAction osi3::TrafficAction::acquire_global_position_action = 3 |
◆ lane_change_action
optional LaneChangeAction osi3::TrafficAction::lane_change_action = 4 |
◆ speed_action
optional SpeedAction osi3::TrafficAction::speed_action = 5 |
A SpeedAction.
◆ abort_actions_action
optional AbortActionsAction osi3::TrafficAction::abort_actions_action = 6 |
◆ end_actions_action
optional EndActionsAction osi3::TrafficAction::end_actions_action = 7 |
An EndActionsAction.
◆ custom_action
optional CustomAction osi3::TrafficAction::custom_action = 8 |
A CustomAction.
◆ longitudinal_distance_action
optional LongitudinalDistanceAction osi3::TrafficAction::longitudinal_distance_action = 9 |
◆ lane_offset_action
optional LaneOffsetAction osi3::TrafficAction::lane_offset_action = 10 |
◆ lateral_distance_action
optional LateralDistanceAction osi3::TrafficAction::lateral_distance_action = 11 |
◆ teleport_action
optional TeleportAction osi3::TrafficAction::teleport_action = 12 |
- osi_trafficcommand.proto