osi3::TrafficCommand Struct Reference

The scenario engine provides control commands in the traffic command message to traffic participant models. More...

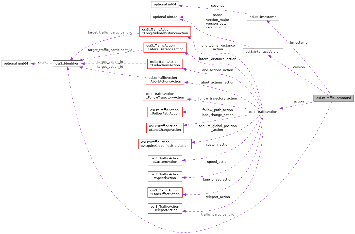
Collaboration diagram for osi3::TrafficCommand:

Public Attributes

optional InterfaceVersion version = 1
 The interface version used by the sender (scenario engine). More...
 
optional Timestamp timestamp = 2
 The data timestamp of the simulation environment. More...
 
optional Identifier traffic_participant_id = 3
 The ID of this traffic participant. More...
 
repeated TrafficAction action = 4
 Commanded traffic action(s) if any. More...
 

Detailed Description

The scenario engine provides control commands in the traffic command message to traffic participant models.

The control commands are based on the scenario.

Note
This interface is currently just a placeholder and will be changed in experimental ways to support basic scenario execution. In the future this interface shall be aligned with the level of atomic actions as described in OpenSCENARIO 1.0 or later.

Member Data Documentation

◆ version

optional InterfaceVersion osi3::TrafficCommand::version = 1

The interface version used by the sender (scenario engine).

Rules
is_set

◆ timestamp

optional Timestamp osi3::TrafficCommand::timestamp = 2

The data timestamp of the simulation environment.

Zero time is arbitrary but must be identical for all messages. Zero time does not need to coincide with the UNIX epoch. It is recommended to use zero timestamp as the starting time point of the simulation.

Note
For traffic command data the timestamp coincides both with the notional simulation time the data applies to and the time it was sent There is no inherent latency for traffic command data, as opposed to sensor data.
Rules
is_set

◆ traffic_participant_id

optional Identifier osi3::TrafficCommand::traffic_participant_id = 3

The ID of this traffic participant.

Rules
is_set

◆ action

repeated TrafficAction osi3::TrafficCommand::action = 4

Commanded traffic action(s) if any.

Note
If more than one action is supplied in one command message all actions are executed in parallel.

  • osi_trafficcommand.proto