osi3::TrafficLight Struct Reference

A traffic light. More...

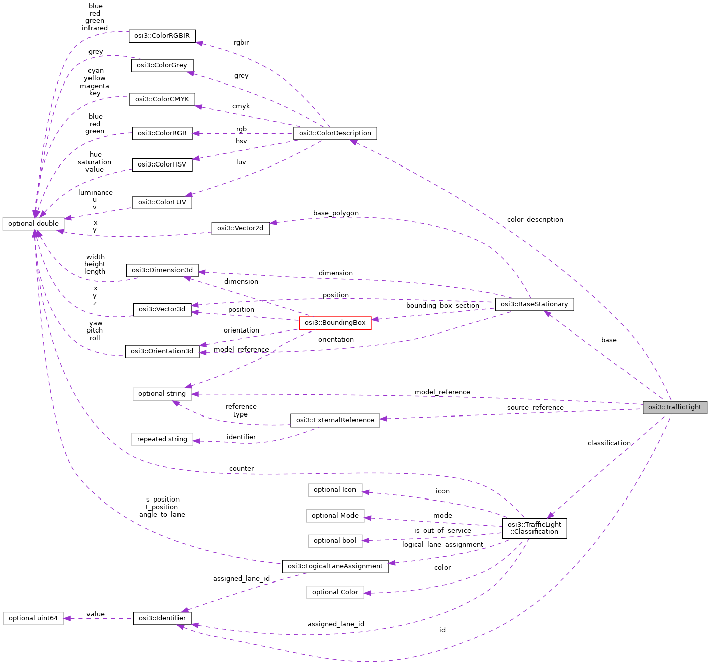
Collaboration diagram for osi3::TrafficLight:

Classes

struct  Classification
 Classification data for a traffic light. More...
 

Public Attributes

optional Identifier id = 1
 The ID of the traffic light. More...
 
optional BaseStationary base = 2
 The base parameters of the traffic light. More...
 
optional Classification classification = 3
 The classification data for the traffic light. More...
 
optional string model_reference = 4
 Opaque reference of an associated 3D model of the traffic light. More...
 
repeated ExternalReference source_reference = 5
 Optional external reference to the traffic light source. More...
 
optional ColorDescription color_description = 6
 The visual color of the traffic light. More...
 

Detailed Description

A traffic light.

All coordinates and orientations are relative to the global ground truth coordinate system.

OSI_TrafficLight.svg

One traffic light message defines a single 'bulb' and not a box of several bulbs, e.g. red, yellow, green are three separate traffic lights.

Member Data Documentation

optional Identifier osi3::TrafficLight::id = 1

The ID of the traffic light.

Rules
is_globally_unique
is_set

◆ base

optional BaseStationary osi3::TrafficLight::base = 2

The base parameters of the traffic light.

The parent frame of TrafficLight::base is the global coordinate system.

BaseStationary::orientation x-axis is view normal of the traffic light's icon.

◆ classification

optional Classification osi3::TrafficLight::classification = 3

The classification data for the traffic light.

◆ model_reference

optional string osi3::TrafficLight::model_reference = 4

Opaque reference of an associated 3D model of the traffic light.

Note
It is implementation-specific how model_references are resolved to 3d models.

◆ source_reference

repeated ExternalReference osi3::TrafficLight::source_reference = 5

Optional external reference to the traffic light source.

The external reference points to the source of the traffic light, if it is derived from one or more objects or external references.

For example, to reference a signal defined in an OpenDRIVE map the items should be set as follows:

  • reference = URI to map, can remain empty if identical with definition in GroundTruth::map_reference
  • type = "net.asam.opendrive"
  • identifier[0] = id of t_road_signals_signal
Note
For non-ASAM Standards, it is implementation-specific how source_reference is resolved.
The value has to be repeated, because one lane segment may be derived from more than one origin segment. Multiple sources may be added as reference as well, for example, a map and sensors.

◆ color_description

optional ColorDescription osi3::TrafficLight::color_description = 6

The visual color of the traffic light.

Note
This does not represent the semantic classification but the visual appearance. For semantic classification of the traffic light use the color field in Classification.

  • osi_trafficlight.proto