osi3::TrafficSign::MainSign Struct Reference

Main sign of the traffic sign. More...

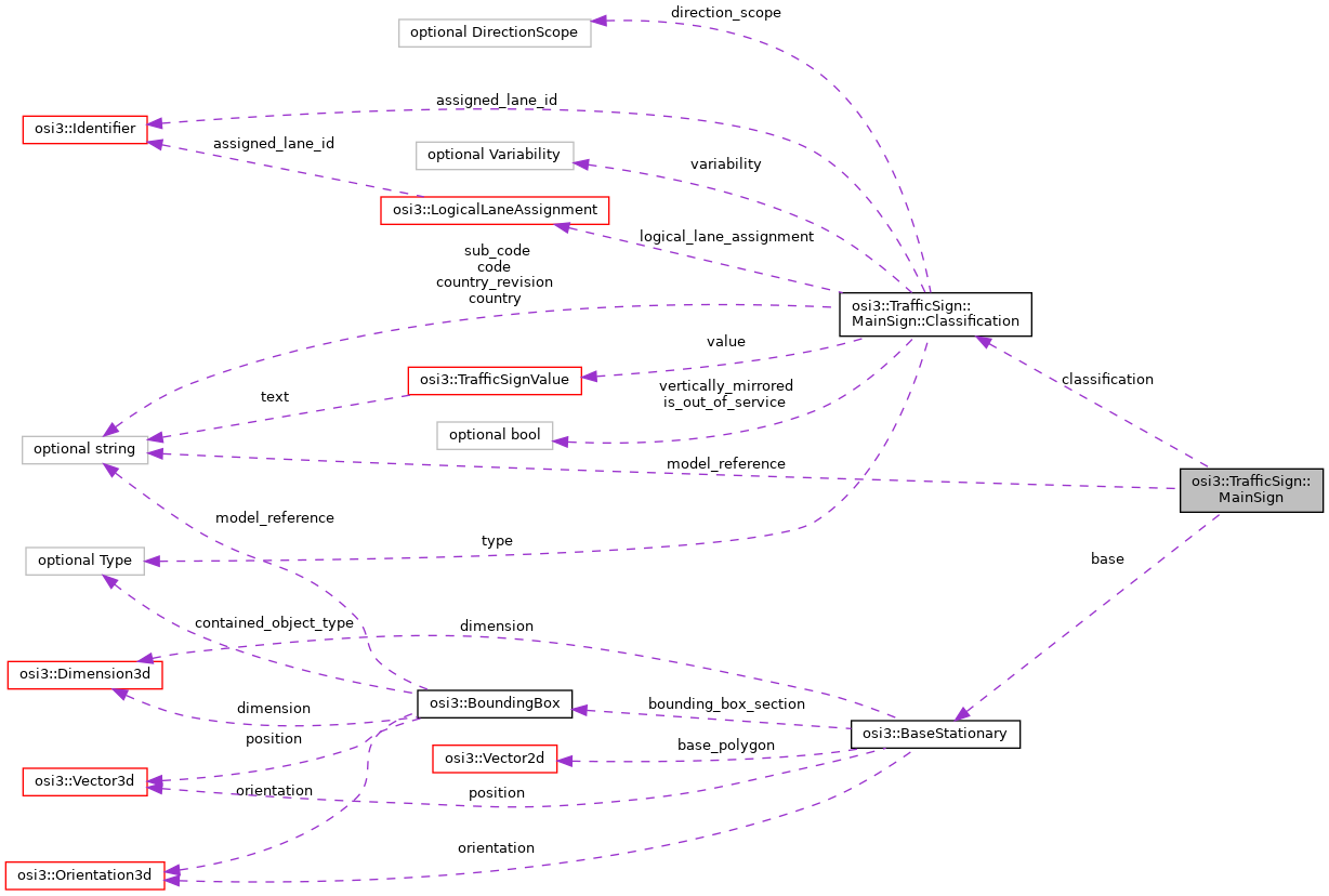
Collaboration diagram for osi3::TrafficSign::MainSign:

Classes

struct  Classification
 Classification data for a traffic sign. More...
 

Public Attributes

optional BaseStationary base = 1
 The base parameters of the traffic sign. More...
 
optional Classification classification = 2
 The classification of the traffic sign. More...
 
optional string model_reference = 3
 Opaque reference of an associated 3D model of the traffic sign. More...
 

Detailed Description

Main sign of the traffic sign.

OSI_MainSign.svg

Member Data Documentation

◆ base

optional BaseStationary osi3::TrafficSign::MainSign::base = 1

The base parameters of the traffic sign.

The parent frame of MainSign::base is the global coordinate system.

The orientation of the bounding box base ( BaseStationary::orientation ) is defined as follows: The z-axis of the given BaseStationary::orientation is the vector from the bottom to the top of the traffic sign's 2D image plate. (Normally it is equal to the ground truth z-axis.) The x-axis of the given BaseStationary::orientation is view normal of the traffic sign's image. This x-axis points from the traffic sign's image in the direction from where a 'viewer' could see the traffic sign image.

◆ classification

optional Classification osi3::TrafficSign::MainSign::classification = 2

The classification of the traffic sign.

◆ model_reference

optional string osi3::TrafficSign::MainSign::model_reference = 3

Opaque reference of an associated 3D model of the traffic sign.

Note
It is implementation-specific how model_references are resolved to 3d models.

  • osi_trafficsign.proto