osi3::CameraDetectionData Struct Reference

Data from one camera sensor including a list of detections. More...

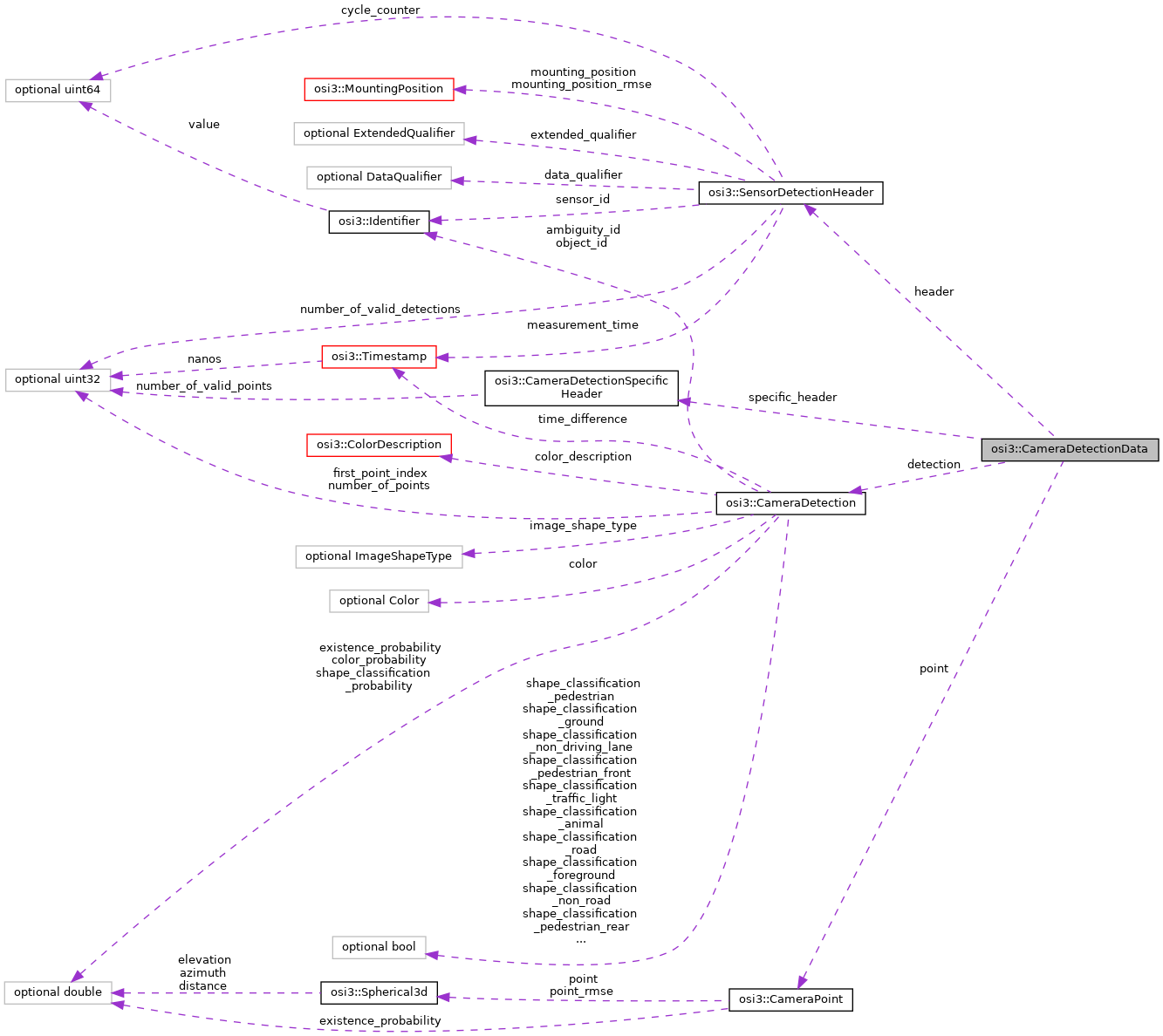
Collaboration diagram for osi3::CameraDetectionData:

Public Attributes

optional SensorDetectionHeader header = 1
 Header attributes of camera detection from one camera sensor. More...
 
optional CameraDetectionSpecificHeader specific_header = 3
 Additional header attributes of camera detection from one camera sensor. More...
 
repeated CameraDetection detection = 2
 List of camera detections. More...
 
repeated CameraPoint point = 4
 List of points which are used by detections. More...
 

Detailed Description

Data from one camera sensor including a list of detections.

Member Data Documentation

◆ header

optional SensorDetectionHeader osi3::CameraDetectionData::header = 1

Header attributes of camera detection from one camera sensor.

◆ specific_header

optional CameraDetectionSpecificHeader osi3::CameraDetectionData::specific_header = 3

Additional header attributes of camera detection from one camera sensor.

◆ detection

repeated CameraDetection osi3::CameraDetectionData::detection = 2

List of camera detections.

◆ point

repeated CameraPoint osi3::CameraDetectionData::point = 4

List of points which are used by detections.


  • osi_featuredata.proto