osi3::LidarDetectionData Struct Reference

Data from one lidar sensor including a list of detections. More...

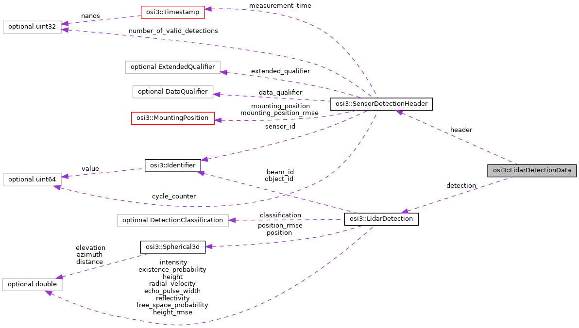
Collaboration diagram for osi3::LidarDetectionData:

Public Attributes

optional SensorDetectionHeader header = 1
 Header attributes of lidar detection from one lidar sensor. More...
 
repeated LidarDetection detection = 2
 List of lidar detections. More...
 

Detailed Description

Data from one lidar sensor including a list of detections.

Member Data Documentation

◆ header

optional SensorDetectionHeader osi3::LidarDetectionData::header = 1

Header attributes of lidar detection from one lidar sensor.

◆ detection

repeated LidarDetection osi3::LidarDetectionData::detection = 2

List of lidar detections.


  • osi_featuredata.proto