osi3::DetectedLaneBoundary Struct Reference

A lane boundary segment as detected by the sensor. More...

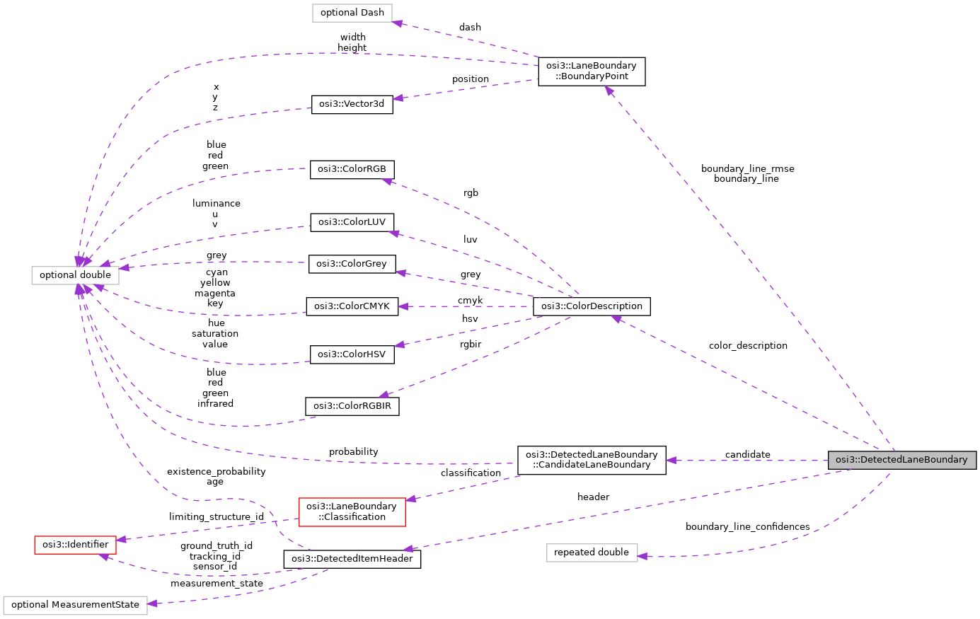
Collaboration diagram for osi3::DetectedLaneBoundary:

Classes

struct  CandidateLaneBoundary
 A candidate for a detected lane boundary as estimated by the sensor. More...
 

Public Attributes

optional DetectedItemHeader header = 1
 Common information of one detected item. More...
 
repeated CandidateLaneBoundary candidate = 2
 A list of candidates for this lane boundary as estimated by the sensor. More...
 
repeated LaneBoundary::BoundaryPoint boundary_line = 3
 The list of individual points defining the location of the lane boundary (as a list of segments). More...
 
repeated LaneBoundary::BoundaryPoint boundary_line_rmse = 4
 The root mean squared error of the LaneBoundary::BoundaryPoint. More...
 
repeated double boundary_line_confidences = 5
 Confidence of the segments of the LaneBoundary::BoundaryPoint. More...
 
optional ColorDescription color_description = 6
 The visual color of the material of the lane boundary. More...
 

Detailed Description

A lane boundary segment as detected by the sensor.

OSI_DetectedLaneBoundary.svg

The parent frame of a detected lane boundary is the virtual sensor coordinate system.

/note The virtual sensor coordinate system is relative to the vehicle coordinate system which has its origin in the center of the rear axle of the ego vehicle. This means if virtual sensor mounting position and orientation are set to (0,0,0) the virtual sensor coordinate system coincides with the vehicle coordinate system.

Member Data Documentation

◆ header

optional DetectedItemHeader osi3::DetectedLaneBoundary::header = 1

Common information of one detected item.

◆ candidate

repeated CandidateLaneBoundary osi3::DetectedLaneBoundary::candidate = 2

A list of candidates for this lane boundary as estimated by the sensor.

◆ boundary_line

repeated LaneBoundary::BoundaryPoint osi3::DetectedLaneBoundary::boundary_line = 3

The list of individual points defining the location of the lane boundary (as a list of segments).

Since a BoundaryPoint is part of a sequence, only the position attribute has to be set for each instance. All other values will be reused from the previous BoundaryPoint in the sequence or set to default values if there is none or it was never set. For dashed lines, one LaneBoundary::BoundaryPoint has to be at the start and another at the end of each dashed line segment. For Botts' dots lines, one LaneBoundary::BoundaryPoint position has to define each Botts' dot.

Attention
For LaneBoundary::BoundaryPoint the same rules regarding maximum distance and approximation error apply as for Lane::Classification::centerline.

◆ boundary_line_rmse

repeated LaneBoundary::BoundaryPoint osi3::DetectedLaneBoundary::boundary_line_rmse = 4

The root mean squared error of the LaneBoundary::BoundaryPoint.

Each candidate has the same boundary_line points and exact one boundary_line_rmse rmse confidence value is specified which is suitable for all candidates.

◆ boundary_line_confidences

repeated double osi3::DetectedLaneBoundary::boundary_line_confidences = 5

Confidence of the segments of the LaneBoundary::BoundaryPoint.

Each candidate has the same boundary_line points and exact one boundary_line_confidences confidence value is specified which is suitable for all candidates.

Rules
is_greater_than_or_equal_to: 0
is_less_than_or_equal_to: 1

◆ color_description

optional ColorDescription osi3::DetectedLaneBoundary::color_description = 6

The visual color of the material of the lane boundary.

Note
This does not represent the semantic classification but the visual appearance. For semantic classification of the lane boundary use the color field in CandidateLaneBoundary::classification.

  • osi_detectedlane.proto