osi3::DetectedRoadMarking Struct Reference

A road marking in the environment as detected by the sensor. More...

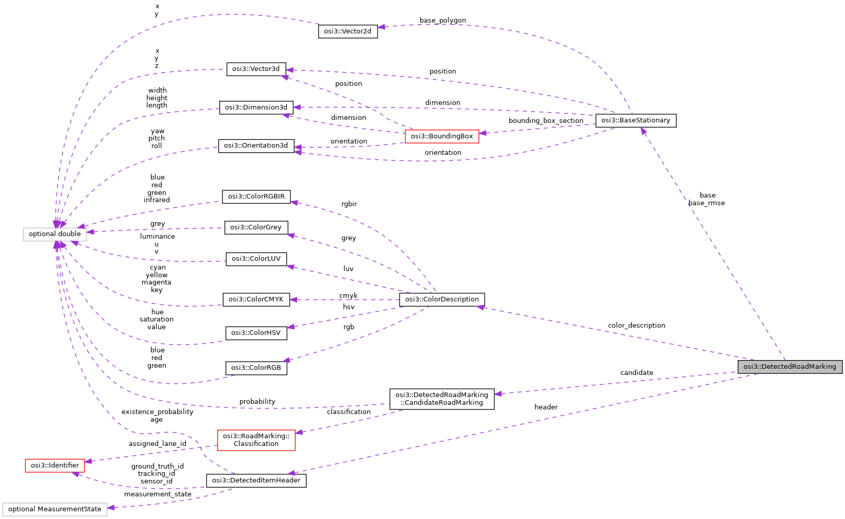
Collaboration diagram for osi3::DetectedRoadMarking:

Classes

struct  CandidateRoadMarking
 A candidate for a detected road marking as estimated by the sensor. More...
 

Public Attributes

optional DetectedItemHeader header = 1
 Common information of one detected item. More...
 
optional BaseStationary base = 2
 The base parameters of the road marking. More...
 
optional BaseStationary base_rmse = 3
 The root mean squared error of the base parameters of the detected road marking. More...
 
repeated CandidateRoadMarking candidate = 4
 A list of candidates for this road marking as estimated by the sensor. More...
 
optional ColorDescription color_description = 5
 The visual color of the material of the road marking. More...
 

Detailed Description

A road marking in the environment as detected by the sensor.

OSI_DetectedRoadMarking.svg

The figure shows two STOP road markings (DetectedRoadMarking::CandidateRoadMarking::classification). STOP RoadMarking::Classification::type == RoadMarking::Classification::TYPE_TEXTUAL_TRAFFIC_SIGN is marked, STOP RoadMarking::Classification::type == RoadMarking::Classification::TYPE_SYMBOLIC_TRAFFIC_SIGN is not marked.

The parent frame of a detected road marking is the virtual sensor coordinate system.

/note The virtual sensor coordinate system is relative to the vehicle coordinate system which has its origin in the center of the rear axle of the ego vehicle. This means if virtual sensor mounting position and orientation are set to (0,0,0) the virtual sensor coordinate system coincides with the vehicle coordinate system.

Member Data Documentation

◆ header

optional DetectedItemHeader osi3::DetectedRoadMarking::header = 1

Common information of one detected item.

◆ base

optional BaseStationary osi3::DetectedRoadMarking::base = 2

The base parameters of the road marking.

The parent frame of RoadMarking::base is the virtual sensor coordinate system.

The orientation of the bounding box base BaseStationary::orientation is defined as follows: The z-axis of the BaseStationary::orientation is the vector from the 'bottom' to the 'top' of the road marking's (i.e. painted traffic sign) 2D image area. (Normally it is in the ground truth xy-plain.) The x-axis of the BaseStationary::orientation is the view normal of the road marking's 2D image area. Normally this x-axis points to the sky.

Note
If a valid unidirectional road marking is assigned to the host vehicle's current lane and the driving direction of the latter roughly matches the z-axis of the base BaseStationary::orientation then the road marking is of relevance to (i.e. in effect for) the host vehicle.

◆ base_rmse

optional BaseStationary osi3::DetectedRoadMarking::base_rmse = 3

The root mean squared error of the base parameters of the detected road marking.

RoadMarking::base has to be identical for all candidate road markings.

◆ candidate

repeated CandidateRoadMarking osi3::DetectedRoadMarking::candidate = 4

A list of candidates for this road marking as estimated by the sensor.

◆ color_description

optional ColorDescription osi3::DetectedRoadMarking::color_description = 5

The visual color of the material of the road marking.

Note
This does not represent the semantic classification but the visual appearance. For semantic classification of the road marking use the color field in CandidateRoadMarking::classification.

  • osi_detectedroadmarking.proto