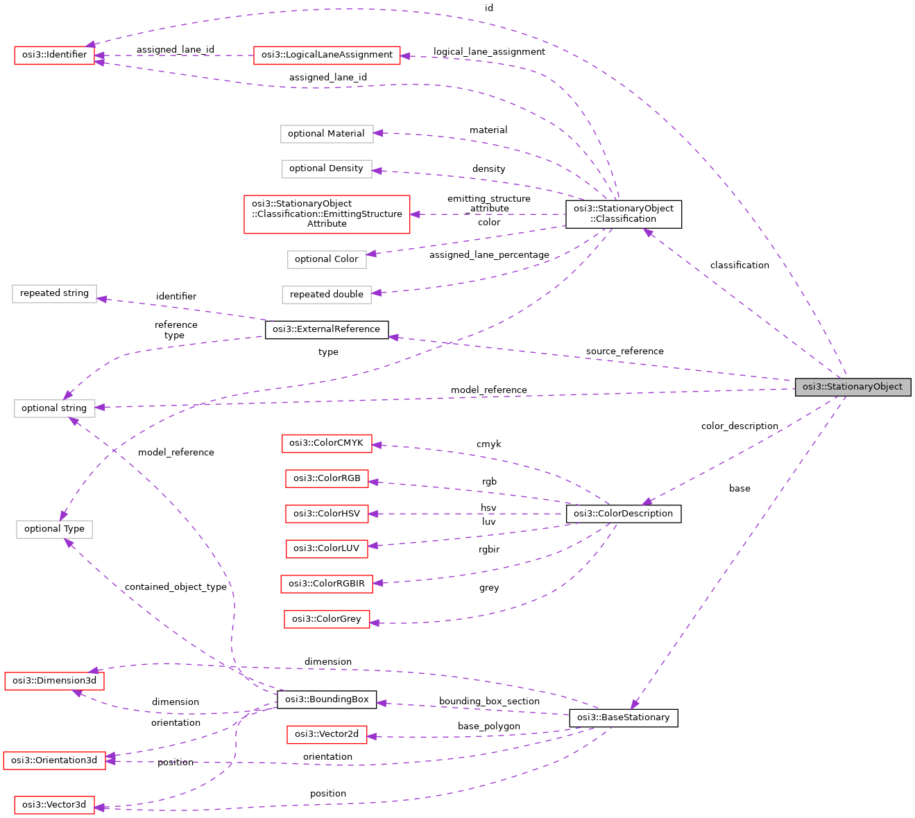
osi3::StationaryObject Struct Reference
A simulated object that is neither a moving object (vehicle or MovingObject
e.g.
More...

Classes
struct | Classification |
Classification data for a stationary object. More... | |
Public Attributes
optional Identifier | id = 1 |
The ID of the object. More... | |
optional BaseStationary | base = 2 |
The base parameters of the stationary object. More... | |
optional Classification | classification = 3 |
The classification of the stationary object. More... | |
optional string | model_reference = 4 |
Opaque reference of an associated 3D model of the stationary object. More... | |
repeated ExternalReference | source_reference = 5 |
External reference to the stationary-object source. More... | |
optional ColorDescription | color_description = 6 |
The dominating color of the material of the structure. More... | |
Detailed Description
A simulated object that is neither a moving object (vehicle or MovingObject
e.g.
pedestrian, animal, or vehicle) nor a traffic related object (TrafficLight
, TrafficSign
).
The parent frame of a stationary object is the global coordinate system.
StationaryObject
excludes traffic lights, traffic signs and road marking
Member Data Documentation
◆ id
optional Identifier osi3::StationaryObject::id = 1 |
The ID of the object.
- Rules
- is_globally_uniqueis_set
◆ base
optional BaseStationary osi3::StationaryObject::base = 2 |
The base parameters of the stationary object.
The parent frame of StationaryObject::base
is the global coordinate system.
◆ classification
optional Classification osi3::StationaryObject::classification = 3 |
The classification of the stationary object.
◆ model_reference
optional string osi3::StationaryObject::model_reference = 4 |
Opaque reference of an associated 3D model of the stationary object.
- Note
- It is implementation-specific how model_references are resolved to 3d models.
◆ source_reference
repeated ExternalReference osi3::StationaryObject::source_reference = 5 |
External reference to the stationary-object source.
The external reference points to the source of a stationary object, if it is derived from an external sources like OpenDRIVE or OpenSCENARIO.
For example, to reference an object defined in an OpenDRIVE map the items should be set as follows:
- reference = URI to map, can remain empty if identical with definition in
GroundTruth::map_reference
- type = "net.asam.opendrive"
- identifier[0] = "object" for t_road_objects_object and "bridge" for t_road_objects_bridge
- identifier[1] = id of t_road_objects_object or t_road_objects_bridge
For example, to reference OpenSCENARIO entities of the type MiscObject, which describe partly stationary objects, the items should be set as follows:
- reference = URI to the OpenSCENARIO File
- type = "net.asam.openscenario"
- identifier[0] = Entity-Type ("MiscObject")
- identifier[1] = name of MiscObject in Entity
- Note
- The following rule, described in OpenDRIVE, also applies:
- Objects derived from OpenSCENARIO shall not be mixed with objects described in OpenDRIVE.
- For non-ASAM Standards, it is implementation-specific how source_reference is resolved.
- The value has to be repeated because one object may be derived from more than one origin source, for example, from a scenario file and from sensors.
◆ color_description
optional ColorDescription osi3::StationaryObject::color_description = 6 |
The dominating color of the material of the structure.
- osi_object.proto