osi3::DetectedTrafficLight Struct Reference

A traffic light in the environment as detected by the sensor. More...

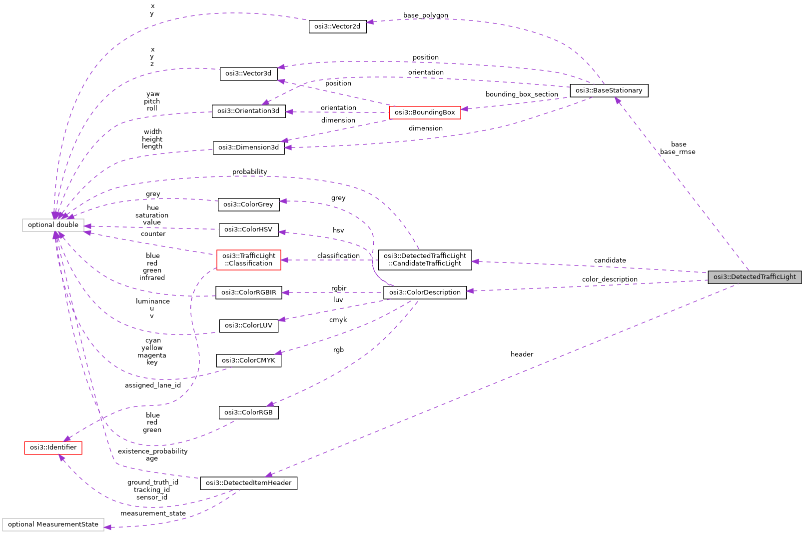
Collaboration diagram for osi3::DetectedTrafficLight:

Classes

struct  CandidateTrafficLight
 A candidate for a detected traffic light as estimated by the sensor. More...
 

Public Attributes

optional DetectedItemHeader header = 1
 Common information of one detected item. More...
 
optional BaseStationary base = 2
 The base parameters of the traffic light. More...
 
optional BaseStationary base_rmse = 3
 The root mean squared error of the base parameters of the detected traffic light's geometry. More...
 
repeated CandidateTrafficLight candidate = 4
 A list of candidates for this traffic light as estimated by the sensor. More...
 
optional ColorDescription color_description = 5
 The visual color of the traffic light. More...
 

Detailed Description

A traffic light in the environment as detected by the sensor.

OSI_DetectedTrafficLight.svg

One detected traffic light message defines a single 'bulb' and not a box of several bulbs, e.g. red, yellow, green are three separate detected traffic lights.

The parent frame of a detected traffic light is the virtual sensor coordinate system.

/note The virtual sensor coordinate system is relative to the vehicle coordinate system which has its origin in the center of the rear axle of the ego vehicle. This means if virtual sensor mounting position and orientation are set to (0,0,0) the virtual sensor coordinate system coincides with the vehicle coordinate system.

Member Data Documentation

◆ header

optional DetectedItemHeader osi3::DetectedTrafficLight::header = 1

Common information of one detected item.

◆ base

optional BaseStationary osi3::DetectedTrafficLight::base = 2

The base parameters of the traffic light.

The parent frame of TrafficLight::base is the virtual sensor coordinate system.

BaseStationary::orientation x-axis is view normal of the traffic light's icon.

◆ base_rmse

optional BaseStationary osi3::DetectedTrafficLight::base_rmse = 3

The root mean squared error of the base parameters of the detected traffic light's geometry.

TrafficLight::base has to be identical for all candidate traffic lights.

◆ candidate

repeated CandidateTrafficLight osi3::DetectedTrafficLight::candidate = 4

A list of candidates for this traffic light as estimated by the sensor.

◆ color_description

optional ColorDescription osi3::DetectedTrafficLight::color_description = 5

The visual color of the traffic light.

Note
This does not represent the semantic classification but the visual appearance. For semantic classification of the traffic light use the color field in CandidateTrafficLight::classification.

  • osi_detectedtrafficlight.proto