osi3::RadarDetectionData Struct Reference

Data from one radar sensor including a list of detections. More...

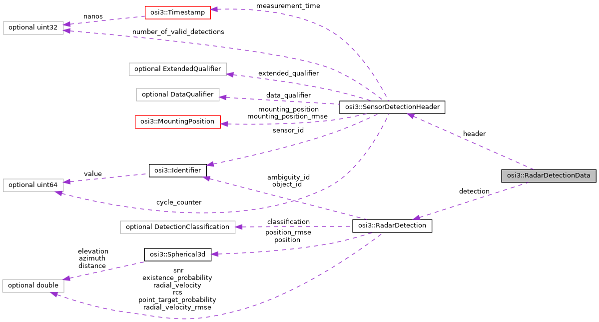
Collaboration diagram for osi3::RadarDetectionData:

Public Attributes

optional SensorDetectionHeader header = 1
 Header attributes of radar detection from one radar sensor. More...
 
repeated RadarDetection detection = 2
 List of radar detections constituting the radar detection list. More...
 

Detailed Description

Data from one radar sensor including a list of detections.

Member Data Documentation

◆ header

optional SensorDetectionHeader osi3::RadarDetectionData::header = 1

Header attributes of radar detection from one radar sensor.

◆ detection

repeated RadarDetection osi3::RadarDetectionData::detection = 2

List of radar detections constituting the radar detection list.


  • osi_featuredata.proto