osi3::HostVehicleData Struct Reference

Host vehicle data is about the perception of the vehicle about its own internal states. More...

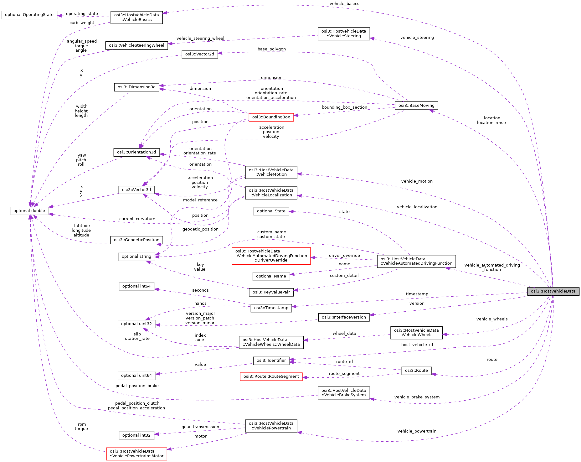
Collaboration diagram for osi3::HostVehicleData:

Classes

struct  VehicleAutomatedDrivingFunction
 State of one automated driving function on the host vehicle. More...
 
struct  VehicleBasics
 Base parameters and overall states of the vehicle. More...
 
struct  VehicleBrakeSystem
 The focus here is on the description of the brake system. More...
 
struct  VehicleLocalization
 Current calculated and estimated location that can be based on GNSS and related navigation sensors. More...
 
struct  VehicleMotion
 Current calculated and estimated motion related information. More...
 
struct  VehiclePowertrain
 State description of the powertrain. More...
 
struct  VehicleSteering
 The focus here is on the description of the steering train. More...
 
struct  VehicleWheels
 The focus here is on the description of internal wheel states. More...
 

Public Attributes

optional InterfaceVersion version = 9
 The interface version used by the sender. More...
 
optional Timestamp timestamp = 10
 The timestamp of the host vehicle data. More...
 
optional Identifier host_vehicle_id = 11
 The ID of the host vehicle in any associated GroundTruth data. More...
 
optional BaseMoving location = 1
 Deprecated: Will be removed in next major release. More...
 
optional BaseMoving location_rmse = 2
 Deprecated: Will be removed in next major release. More...
 
optional VehicleBasics vehicle_basics = 3
 The basic parameters and overall states of the vehicle. More...
 
optional VehiclePowertrain vehicle_powertrain = 4
 Interface regarding the powertrain. More...
 
optional VehicleBrakeSystem vehicle_brake_system = 5
 Interface regarding the brake system. More...
 
optional VehicleSteering vehicle_steering = 6
 Interface regarding the steering. More...
 
optional VehicleWheels vehicle_wheels = 7
 Interface regarding the internal wheel states. More...
 
optional VehicleLocalization vehicle_localization = 8
 Interface regarding the localization. More...
 
repeated VehicleAutomatedDrivingFunction vehicle_automated_driving_function = 12
 State of any automated driving functions. More...
 
optional VehicleMotion vehicle_motion = 13
 Interface regarding the vehicle motion. More...
 
optional Route route = 14
 Currently planned route of the vehicle. More...
 

Detailed Description

Host vehicle data is about the perception of the vehicle about its own internal states.

It captures the knowledge the vehicle has internally, which can differ from the actual or global truth for various reasons. This message can also be understood as an interface container for the signals of a rest bus simulation.

It consists of different messages categorizing the vehicle in: Basics, powertrain, brake system, steering, wheels and localization.

OSI_HostVehicle.svg

Member Data Documentation

◆ version

optional InterfaceVersion osi3::HostVehicleData::version = 9

The interface version used by the sender.

◆ timestamp

optional Timestamp osi3::HostVehicleData::timestamp = 10

The timestamp of the host vehicle data.

Zero time is arbitrary but must be identical for all messages. Zero time does not need to coincide with the unix epoch. Recommended is the starting time point of the simulation or measurement.

Note
This is the point in time that the host vehicle data message becomes available as snapshot from the board net information.

◆ host_vehicle_id

optional Identifier osi3::HostVehicleData::host_vehicle_id = 11

The ID of the host vehicle in any associated GroundTruth data.

◆ location

optional BaseMoving osi3::HostVehicleData::location = 1

Deprecated: Will be removed in next major release.

Moved to vehicle_localization. Current estimated location based on GPS- and related navigation sensors.

Note
Note that dimension and base_polygon need not be set.

◆ location_rmse

optional BaseMoving osi3::HostVehicleData::location_rmse = 2

Deprecated: Will be removed in next major release.

Moved to vehicle_localization. Current estimated location error based on GPS and related navigation sensors.

Note
Note that dimension and base_polygon need not be set.

◆ vehicle_basics

optional VehicleBasics osi3::HostVehicleData::vehicle_basics = 3

The basic parameters and overall states of the vehicle.

◆ vehicle_powertrain

optional VehiclePowertrain osi3::HostVehicleData::vehicle_powertrain = 4

Interface regarding the powertrain.

◆ vehicle_brake_system

optional VehicleBrakeSystem osi3::HostVehicleData::vehicle_brake_system = 5

Interface regarding the brake system.

◆ vehicle_steering

optional VehicleSteering osi3::HostVehicleData::vehicle_steering = 6

Interface regarding the steering.

◆ vehicle_wheels

optional VehicleWheels osi3::HostVehicleData::vehicle_wheels = 7

Interface regarding the internal wheel states.

◆ vehicle_localization

optional VehicleLocalization osi3::HostVehicleData::vehicle_localization = 8

Interface regarding the localization.

◆ vehicle_automated_driving_function

repeated VehicleAutomatedDrivingFunction osi3::HostVehicleData::vehicle_automated_driving_function = 12

State of any automated driving functions.

This can include:

  • information presented to the driver, for example, parking sensors
  • warnings raised by the vehicle, for example, forward collision warning
  • corrective action taken by the vehicle, for example, auto emergency braking
  • full level 4 self driving systems
Note
OSI uses singular instead of plural for repeated field names.

◆ vehicle_motion

optional VehicleMotion osi3::HostVehicleData::vehicle_motion = 13

Interface regarding the vehicle motion.

◆ route

optional Route osi3::HostVehicleData::route = 14

Currently planned route of the vehicle.


  • osi_hostvehicledata.proto