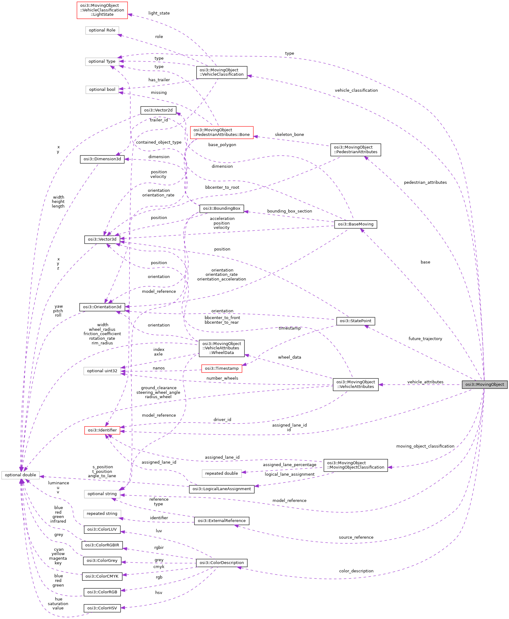
osi3::MovingObject Struct Reference
A simulated object that is either a vehicle or another moving object (animal, pedestrian, etc), but not a stationary object (TrafficLight
, TrafficSign
, or StationaryObject
).
More...

Classes
struct | MovingObjectClassification |
Information for the classification of moving objects regarding MovingObject (host or other). More... | |
struct | PedestrianAttributes |
Additional pedestrian data in case the moving object is a human. More... | |
struct | VehicleAttributes |
The vehicle attributes for MovingObject (host or other). More... | |
struct | VehicleClassification |
Information for the classification of vehicles regarding MovingObject (host or other). More... | |
Public Types
enum | Type { TYPE_UNKNOWN = 0, TYPE_OTHER = 1, TYPE_VEHICLE = 2, TYPE_PEDESTRIAN = 3, TYPE_ANIMAL = 4 } |
Definition of object types. More... | |
Public Attributes
optional Identifier | id = 1 |
The ID of the object. More... | |
optional BaseMoving | base = 2 |
The base parameters of the vehicle. More... | |
optional Type | type = 3 |
The type of the object. More... | |
repeated Identifier | assigned_lane_id = 4 |
The IDs of the lanes that this object is assigned to. More... | |
optional VehicleAttributes | vehicle_attributes = 5 |
Specific information about the vehicle. More... | |
optional VehicleClassification | vehicle_classification = 6 |
Specific information about the classification of the vehicle. More... | |
optional string | model_reference = 7 |
Opaque reference of an associated 3D model of the moving object. More... | |
repeated StatePoint | future_trajectory = 8 |
The trajectory that this moving object expects to follow in the future. More... | |
optional MovingObjectClassification | moving_object_classification = 9 |
Specific information about the classification of the vehicle. More... | |
repeated ExternalReference | source_reference = 10 |
Optional external reference to the moving-object source. More... | |
optional ColorDescription | color_description = 11 |
The dominating color of the material of the moving object. More... | |
optional PedestrianAttributes | pedestrian_attributes = 12 |
Specific information about the pedestrian. More... | |
Detailed Description
A simulated object that is either a vehicle or another moving object (animal, pedestrian, etc), but not a stationary object (TrafficLight
, TrafficSign
, or StationaryObject
).
The parent frame of a moving object is the global coordinate system.
- Note
- The fields
MovingObject::vehicle_attributes
andMovingObject::vehicle_classification
have to be filled if theMovingObject::Type
is set to TYPE_VEHICLE.
Member Enumeration Documentation
Member Data Documentation
◆ id
optional Identifier osi3::MovingObject::id = 1 |
The ID of the object.
- Rules
- is_globally_uniqueis_set
◆ base
optional BaseMoving osi3::MovingObject::base = 2 |
The base parameters of the vehicle.
The parent frame of MovingObject::base
is the global coordinate system.
- Note
- The bounding box does NOT include side mirrors for vehicles.
- The height includes the ground_clearance. It always goes from the top to the ground.
◆ type
optional Type osi3::MovingObject::type = 3 |
The type of the object.
◆ assigned_lane_id
repeated Identifier osi3::MovingObject::assigned_lane_id = 4 |
The IDs of the lanes that this object is assigned to.
- Note
- Might be multiple if the object is switching lanes or moving from one lane into another following lane.
- DEPRECATED: Use assigned_lane_id in MovingObjectClassification instead.
◆ vehicle_attributes
optional VehicleAttributes osi3::MovingObject::vehicle_attributes = 5 |
Specific information about the vehicle.
- Note
- This field is mandatory if the
type
is TYPE_VEHICLE .
- Rules
- check_if this.type is_equal_to 2 else do_check is_set
◆ vehicle_classification
optional VehicleClassification osi3::MovingObject::vehicle_classification = 6 |
Specific information about the classification of the vehicle.
- Note
- This field is mandatory if the
type
is TYPE_VEHICLE .
- Rules
- check_if this.type is_equal_to 2 else do_check is_set
◆ model_reference
optional string osi3::MovingObject::model_reference = 7 |
Opaque reference of an associated 3D model of the moving object.
- Note
- It is implementation-specific how model_references are resolved to 3d models.
◆ future_trajectory
repeated StatePoint osi3::MovingObject::future_trajectory = 8 |
The trajectory that this moving object expects to follow in the future.
This is not externally perceivable information, rather this is to aid realistic simulation of traffic participants that are not under test. This information should not be made available to the stack under test.
- Note
- Moving objects are not required to stick to this trajectory. It is indicative and equivalent to the output of a perception and prediction system.
◆ moving_object_classification
optional MovingObjectClassification osi3::MovingObject::moving_object_classification = 9 |
Specific information about the classification of the vehicle.
◆ source_reference
repeated ExternalReference osi3::MovingObject::source_reference = 10 |
Optional external reference to the moving-object source.
The external reference points to the source of an moving object, if it is derived from an external sources like OpenSCENARIO.
For example, to reference OpenSCENARIO entities of the type Vehicle or Pedestrian, which describe moving objects, the items should be set as follows:
- reference = URI to the OpenSCENARIO File
- type = "net.asam.openscenario"
- identifier[0] = Entity-Type ("Vehicle" or "Pedestrian")
- identifier[1] = name of Vehicle/Pedestrian in Entity
- Note
- For non-ASAM Standards, it is implementation-specific how source_reference is resolved.
- The value has to be repeated because one object may be derived from more than one origin source, for example, from a scenario file and from sensors.
◆ color_description
optional ColorDescription osi3::MovingObject::color_description = 11 |
The dominating color of the material of the moving object.
◆ pedestrian_attributes
optional PedestrianAttributes osi3::MovingObject::pedestrian_attributes = 12 |
Specific information about the pedestrian.
- Note
- This field is mandatory if the
type
is TYPE_PEDESTRIAN.
- Rules
- check_if this.type is_equal_to 3 else do_check is_set
- osi_object.proto